您现在的位置:网站首页 > 新闻资讯
机床上下料那智MZ07L机器人工作站
发布时间:2018-10-30 点击次数:1138

一、概述
机床上下料机器人工作站以工业机器人与数控加工中心为核心,将机械、气动、运动控制、有机地进行整合,结构模块化,使数控机床上下料环节取代人工完成工件的自动装卸功能,主要适应对象为大批量、重复性强或是工件重量较大以及工作环境具有高温、粉尘等恶劣条件情况下使用。具有定位精确、生产质量稳定、减少机床及刀具损耗、工作节拍可调、运行平稳可靠、维修方便等特点。为了方便实训教学,系统进行了专门的设计,可以完成各类机器人单项训练和综合性项目训练,可完成各类机器人单项训练和综合性项目训练。可以进行六轴机器人示教、定位、工件自动抓取、上料、下料、装卡、工件移位翻转、工件转序加工等等训练。
二、技术性能
1. 输入电源:三相五线~380V±10% 50Hz
2. 工作环境:温度-10℃~+40℃ 相对湿度≤85%(25℃) 海拔<4000m
3. 装置容量:<20kVA
4. 安全保护:具有漏电保护,安全符合国家标准

三、设备结构与组成
1、工业机器人本体 那智MZ07L
机器人型号 | MZ07L | |||
构造 | 关节型 | |||
关节数 | 6 | |||
驱动方式 | AC伺服方式 | |||
最大 | 臂 | J1 | 旋回 | ±2.97rad (±170°) |
J2 | 前后 | -2.36 ~ +1.40rad (-135°~ +80°) | ||
J3 | 上下 | -2.37 ~ +4.71rad | ||
手腕 | J4*3 | 回转2 | ±3.32rad (±190°) | |
J5 | 弯曲 | ±2.09rad (±120°) | ||
J6 | 回转1 | ±6.28rad (±360°) | ||
最大速度 | 臂 | J1 | 旋回 | 7.85rad/s (450°/s) |
J2 | 前后 | 6.63rad/s (380°/s) | ||
J3 | 上下 | 9.08rad/s (520°/s) | ||
手腕 | J4*3 | 回转2 | 9.60rad/s (550°/s) | |
J5 | 弯曲 | 9.60rad/s (550°/s) | ||
J6 | 回转1 | 17.5rad/s (1000°/s) | ||
可搬质量 | 手腕部 | 7kg | ||
手腕容许 | J4*3 | 回转2 | 16.6N·m | |
J5 | 弯曲 | 16.6N·m | ||
J6 | 回转1 | 9.4N·m | ||
手腕容许 | J4*3 | 回转2 | 0.47kg·m2 | |
J5 | 弯曲 | 0.47kg·m2 | ||
J6 | 回转1 | 0.15kg·m2 | ||
位置反复精度 *2 | ±0.02mm | |||
周围温度 | 0~45°C | |||
设置条件 | 地面安装, 壁挂安装,悬吊安装,倾斜安装 | |||
本体质量 | 30kg | |||
最大工作半径 | 723mm | |||
耐环境性 | IP67 (防尘·防滴) | |||
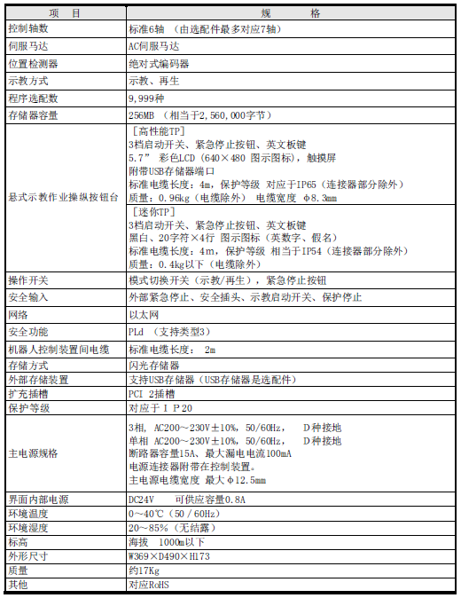
2、工业机器人控制器

学习和操作内容
1、硬件的安装与调试
a、工业机器人底座的安装与调试技术 b、工业机器人安装与调试技术 c、工业机器人夹具(装配)安装与调试技术 d、工业机器人夹具(平面轨迹)安装与调试技术 e、工机器人夹具(垂直轨迹)安装与调试技术
2、电气安装与调试
a、工业机器人本体与控制器之间的电气连接与调试技术 b、工业机器控制器和控制柜之间电气连接与调试技术 c、工业机器人夹具(装配)电气连接与调试技术
3、编程调试和应用
a、工业机器人编程调试软件的安装
b、工业机器人通过示教器对工业机器人的运作过程调试 c、通过计算机软件对工业机器人的运作过程调试 d、通过I/0板对机器人运作的控制 e、机器人控制数据库的建立和应用 f、工业机器人装配运行的编写 g、可编程控制器程序的编写和设计
4、设备的维护和保养
a、能够按照机器人操作规程对机器人进行安全检查 b、根据系统的异常,机械故障进行简单的维修和保养 c、工业机器人的日、周、月检查与维护



